Desenvolvimento de aplicação web para criação de eVouchers

Cliente

Sodexo

Indústria
  • Serviços
  • Fundada em 1966, em França
  • Serviços alimentares, serviços de gestão de instalações e soluções de benefícios para os funcionários
  • Presente em 53 países
  • 422.000 funcionários que servem 100 milhões de consumidores diariamente
Desafio
  • Desenvolvimento de uma aplicação web que possibilitasse a criação de eVouchers, para que o seu valor monetário pudesse ser descontado em lojas aderentes.
  • A aplicação deveria ter diversas integrações com serviços externos (Treezor e MediaCadeaux), cada um deles com as suas próprias regras e definições.

Solução

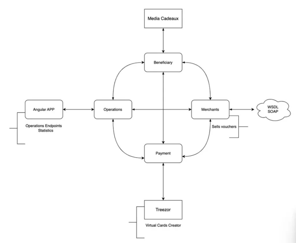
O projeto, cuja arquitetura é muito semelhante à do contexto de microsserviços, possui 5 módulos:

  • InicianteSpring Web starter configura cada módulo e fornece um único ponto de entrada.
  • BeneficiárioConecta-se com o cliente interno (Media Cadeaux), que é responsável pela venda dos eVouchers (sendo que a act digital também serviu como middleware para a comunicação com o módulo de pagamento Treezor). Ou seja: fase de comunicação com o cliente interno Media Cadeaux, responsável pelos vales-compras, itens esses integrados com clientes reais da Sodexo. A empresa Treezor é responsável pelos pagamentos, gera cartões virtuais, e trata de todo o processo de pagamentos legais.
  • OperaçõesFornece os pontos para a aplicação Angular com estatísticas dos vouchers e outras informações relevantes.
  • PagamentoCamada de comunicação com a Treezor, que gere tudo relacionado com os cartões virtuais.
  • ComercianteImplementa comerciantes de API externos (Awin, entre outros) para recuperar vouchers e fornecê-los à Media Cadeaux.

Metodologia

Foi utilizada a abordagem Waterfall.


Tecnologias

  • Front-end: Angular
  • Back-end: Java 8; Spring Boot
  • Base de dados: MySQL
  • MOM: Active MQ

Resultados

Com esta aplicação, o cliente conseguiu aumentar o seu número de vendas.


Tempo e recursos

Projeto de 8 meses. A equipa envolvida incluiu:

  • Gestor de Projeto
  • Analista Funcional
  • Full Stack Developer
  • Tester

Arquitetura

Cliente

Sodexo

Indústria
  • Serviços
  • Fundada em 1966, em França
  • Serviços alimentares, serviços de gestão de instalações e soluções de benefícios para os funcionários
  • Presente em 53 países
  • 422.000 funcionários que servem 100 milhões de consumidores diariamente
Desafio
  • Desenvolvimento de uma aplicação web que possibilitasse a criação de eVouchers, para que o seu valor monetário pudesse ser descontado em lojas aderentes.
  • A aplicação deveria ter diversas integrações com serviços externos (Treezor e MediaCadeaux), cada um deles com as suas próprias regras e definições.

Solução

O projeto, cuja arquitetura é muito semelhante à do contexto de microsserviços, possui 5 módulos:

  • InicianteSpring Web starter configura cada módulo e fornece um único ponto de entrada.
  • BeneficiárioConecta-se com o cliente interno (Media Cadeaux), que é responsável pela venda dos eVouchers (sendo que a act digital também serviu como middleware para a comunicação com o módulo de pagamento Treezor). Ou seja: fase de comunicação com o cliente interno Media Cadeaux, responsável pelos vales-compras, itens esses integrados com clientes reais da Sodexo. A empresa Treezor é responsável pelos pagamentos, gera cartões virtuais, e trata de todo o processo de pagamentos legais.
  • OperaçõesFornece os pontos para a aplicação Angular com estatísticas dos vouchers e outras informações relevantes.
  • PagamentoCamada de comunicação com a Treezor, que gere tudo relacionado com os cartões virtuais.
  • ComercianteImplementa comerciantes de API externos (Awin, entre outros) para recuperar vouchers e fornecê-los à Media Cadeaux.

Metodologia

Foi utilizada a abordagem Waterfall.


Tecnologias

  • Front-end: Angular
  • Back-end: Java 8; Spring Boot
  • Base de dados: MySQL
  • MOM: Active MQ

Resultados

Com esta aplicação, o cliente conseguiu aumentar o seu número de vendas.


Tempo e recursos

Projeto de 8 meses. A equipa envolvida incluiu:

  • Gestor de Projeto
  • Analista Funcional
  • Full Stack Developer
  • Tester

Arquitetura

Relacionado

chevron-right